南昌航空大学材料科学与工程学院 2026年硕士研究生预调剂公告
根据教育部公布的《2026年全国硕士研究生招生考试考生进入复试的初试成绩基本要求》和我院一志愿上线情况,我院有大量的调剂名额。实际调剂专业和名额以“全国硕士研究生招生调剂服务系统”公布的为准。热忱欢迎全国各地优秀考生调剂到我院继续深造。为方便考生调剂,现将我院调剂的有关信息说明如下:
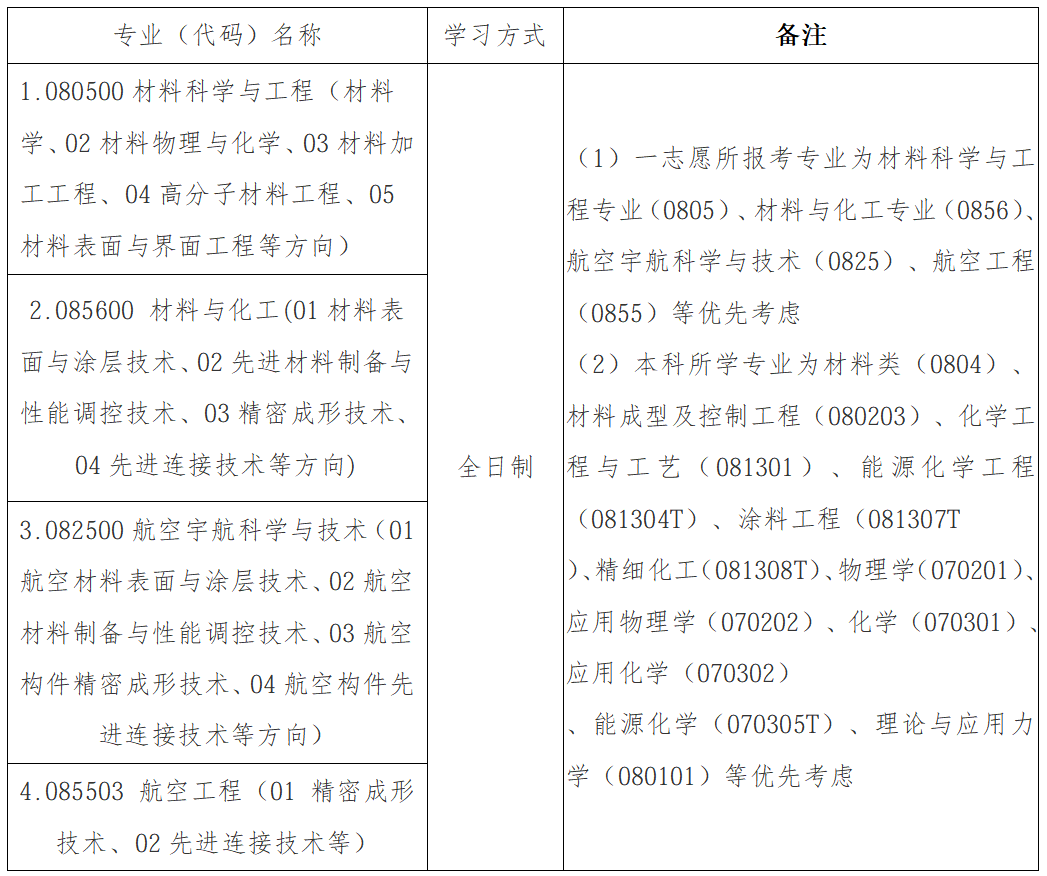
一、 拟接收调剂专业

(一)初试成绩要求
初试成绩符合第一志愿报考专业A类考生国家线,且初试成绩符合调入专业A类考生国家线。
(二)考试科目要求
初试科目与调入专业初试科目相同或相近,优先考虑初试全国统一命题科目与调入专业全国统一命题科目相同的考生。
(三)专业要求
1.第一志愿报考专业与调入专业相同或相近。
2.原则上,调剂考生第一志愿专业与调入专业相同或相近,应在同一学科门类范围内。优先考虑一志愿报考了材料类或化学类专业和本科是材料类或化学类专业的工学考生。
研究生院网站为:http://yjs.nchu.edu.cn/
二、预调剂基本程序
(一)第一阶段:调剂预登记(开通预调剂系统)
1.“全国硕士研究生招生预调剂服务系统”开通后,所有申请调剂考生登录中国研究生招生信息网(yz.chsi.com.cn)凭本人帐号和密码进入调剂系统,及时按要求填报调剂志愿。有调剂意向的考生可联系我院咨询调剂情况,加入“南昌航空大学材料学院2026级研究生报考招生咨询群:1043604937”,并登录网址:https://f.wps.cn/g/Diajd2oo//或扫描二维码
,填写《2026年南昌航空大学材料学院意向调剂生信息采集表》进行预调剂登记。
2.预调剂登记后,提供个人相关材料:个人简历、本科期间成绩单、毕业证书及学位证书(往届生提供)、获奖证书、反映考生英语水平的成绩证明或证书、在公开发行的学术刊物或全国性学术会议上发表的学术论文、所获专利、科研成果及其它原创性工作成果的证明等材料扫描件打包发邮件到2414574588@qq.com(邮件名以“姓名+初试成绩总分+本科学校+本科专业”命名)。
咨询联系电话:0791-83863516狄老师、0791-86453202侯老师。
招生导师信息网站为:http://dscx.yjs.nchu.edu.cn/
(二)第二阶段:正式调剂(调剂系统正式开通后)
1.“全国硕士研究生招生调剂服务系统”正式开通后,在调剂服务系统关闭后,我院将及时根据初试分数、个人提供的材料和预调剂登记情况来确定是否接收调剂。
2.我院同意接收后,考生应于3小时内,重新登陆中国研究生招生信息网进入调剂系统,确认同意参加我院调剂复试,此时考生进入待录取状态,不能更改调剂学校。接受我院复试通知的考生应在学院规定时间内参加复试,未能在规定时间内参加复试者视为自动放弃。
三、学费及奖励资助政策(实际发放以学校有关奖助文件为准)
我校全日制学术型硕士研究生的学费标准均为:8000元/人·年,全日制专业学位硕士研究生的学费标准均为:12000元/人·年。同时,学校加大研究生奖助力度,建立和完善研究生奖助政策体系,实现研究生奖助的全覆盖。包括:
奖项名称 | 设置对象 | 金额标准 | 获奖比例 |
国家奖学金 | 全日制研究生均可纳入评选范围。 | 20000元/年/生 | 按省教育厅下达名额数评选 |
江西省政府奖学金 | 全日制研究生均可纳入评选范围。 | 10000元/年/生 | 按省教育厅下达名额数评选 |
学业奖学金(一等) | 纳入全国研究生招生计划的具有中国国籍的全日制研究生。实际发放以学校有关奖助文件为准 | 10000元/年/生 | 10% |
学业奖学金(二等) | 8000元/年/生 | 50% | |
学业奖学金(三等) | 4000元/年/生 | 40% | |
国家助学金 | 纳入全国研究生招生计划的具有中国国籍且人事档案到校的全日制研究生。 | 6000元/年/生 | 100% |
“三助一辅” | 学校为全日制研究生设有助管、助教和兼职辅导员等助学岗位,并提供相应补贴;部分硕士生导师还为研究生提供较好的科研补助和高水平成果奖励。 | 由学校根据实际需求和当前劳资水平合理设置和确定 | 助学岗位数量 视具体需求而定 |
困难补助 | 在校正常学籍,家庭或个人遭受重大变故的全日制研究生。 | 金额视申请情况而定 | 名额视申请情况而定 |
另外,还有众多社会企业和个人设立的各种励志奖学金,供学生申请。学校对特困家庭学生提供较好的专项资助。
四、南昌航空大学材料科学与工程学院简介
材料科学与工程学院前身是1952年建校时创建的“热处理科”“表面处理科”“焊工科”“铸工科”“锻工科”。经过74年的建设,学院现设有金属材料及热处理系、焊接工程系、塑性工程系、铸造工程系、腐蚀与防护系、高分子材料与工程系、复合材料与工程系、无机非金属材料工程系、增材制造工程系、航空热加工实验中心和材料科学基础实验中心,其中金属材料工程、材料成型及控制工程和焊接技术与工程专业均为教育部“卓越工程师”培养计划试点专业,均入选国家级一流本科专业建设点。学院现有“材料科学与工程”和“航空宇航科学与技术”2个一级学科和2个国防特色学科,“材料与化工”和“航空工程”2个专业学位硕士点。“材料科学”学科进入ESI全球排名前3.2‰。
学院拥有一支结构合理、治学严谨、潜心育人的师资队伍。学院现有教职工218人,具有高级职称人员97人(正高39人,副高58人),博士学位教师占比87.8%。拥有国家万人计划教学名师、中国科学院“百人计划”、国家百千万人才、中国科协青年托举人才等省级及以上人才60余人次。拥有航空构件精确成形与连接技术国防重点学科研究中心、航空用构件热加工与表面技术教育部重点实验室(培育)、江西省航空材料工程技术研究中心、江西省航空材料表面技术工程研究中心、高端装备极端制造技术江西省重点实验室、轻量化复合材料江西省重点实验室等科研创新平台。
学院瞄准材料科学与工程、航空宇航科学与技术国际前沿发展,在航空航天领域热加工和表面处理方面形成鲜明特色,主持多项国家重大仪器专项课题、民机专项课题和军品配套等科研项目,所研制的涡流探头制备技术被商务部列入限制出口目录清单,相关成果已在L15高级教练机、C919、运载火箭等应用。近年来,承担各类科研、开发、技术服务项目400余项,获江西省自然科学奖等省部级科技成果奖70多项,发表SCI/EI收录论文1000余篇,授权发明专利300余件,出版学术专著15部,科研到款经费2.4亿元。
学院现有本科生3315人、博士和硕士研究生890人。经过74年的建设与发展,学院已形成了自己独特的办学理念和学术地位,为江西省和航空航天及国防工业培养了大批专业技术人才,涌现出一大批杰出校友:中国工程院院士向巧、中国航空工业集团公司特级专务唐军、四季沐歌集团总裁李骏、“空军飞行人员金质荣誉奖章”获得者/原空军试飞局局长邓友明、中航重机股份有限公司党委书记、董事长、总经理冉兴、中航工业西安飞机工业集团股份有限公司党委书记、董事长吴志鹏、航空工业贵州永红航空机械有限责任公司董事长肖笛。
南昌航空大学材料科学与工程学院
2026年3月28日
